Sari la conținut
Monitorul Oficial Local
Galerie
Contact
Caută după:
Caută
Sari la conținut
Despre instituție
Legislație privind organizarea si funcționarea instituției publice
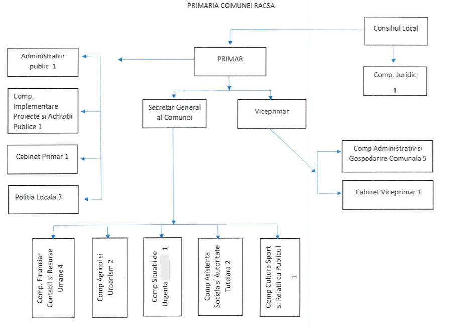
Conducere
Primar
Viceprimar
SECRETAR GENERAL
Consiliul local
I. Comisia de specialitate din domeniile: dezvoltare economico – socială, buget – finanțe, administrarea domeniului public și privat al comunei, agricultură, gospodărire comunală, protecția mediului, servicii publice, comerț și liberă inițiativă.
II. Comisia de specialitate din domeniile: administrație publică locală, juridică, apărarea drepturilor cetățenilor, ordine publică și respectarea drepturilor și libertăților cetățenilor.
III. Comisia de specialitate din domeniile: învățământ, activitate științifică, sănătate, cultură, culte, protecție socială, activități sportive și de agrement, organizare și dezvoltare urbanistică a monumentelor istorice și de arhitectură.
Organizare
Programe și strategii
Rapoarte și studii
Compartimente
ADMINISTRATOR PUBLIC
FINANCIAR CONTABIL ȘI RESURSE UMANE
CULTURĂ, SPORT ȘI RELAȚII CU PUBLICUL
REGISTRUL AGRICOL ȘI URBANISM
Cereri / Formulare tip registrul agricol
OFERTE DE VÂNZARE A TERENURI EXTRAVILANE
Certificate de urbanism
Autorizații de construire / desființare
SITUAȚII DE URGENȚĂ
STARE CIVILĂ
Publicarea declarațiilor de căsătorie
ASISTENȚĂ SOCIALĂ
IMPLEMENTARE PROIECTE ȘI ACHIZIȚII PUBLICE
IMPOZITE ȘI TAXE LOCALE
ADMINISTRATIV ȘI GOSPODĂRIRE COMUNALĂ
Informații de interes public
Solicitarea informațillor de interes public
Buletinul informativ
Buget
Bilanțuri contabile
Achiziții publice
Concursuri
Contracte
Formulare tip
Declarații de avere
Declarații de interese
Comisia paritară
Protecția datelor cu caracter personal
Transparență decizională
Proiecte de hotărâre / Proiecte de acte normative
Formular pentru colectarea de propuneri
Registru pentru consemnarea si analizarea propunerilor
Dezbateri publice
Minute
Rapoartele de aplicare a Legii nr. 52/2003
Rapoarte Legea 544/2001
Registrul asociațiilor, fundațiilor si federațiilor luate în evidență de instituție
Monitorul Oficial Local
Statutul unității administrativ-teritoriale
Regulamente privind procedurile administrative
Regulament de organizare și funcționare al Consiliului local Racșa
Regulament de organizare și funcționare al Primăriei Racșa
Hotărârile autorității deliberative
Registrul pentru evidența hotărârilor autorității deliberative
Dispozițiile autorității executive
Registrul pentru evidența dispozițiilor autorității executive
Documente și informații financiare
Bilanțuri contabile
Alte documente
Registrul privind înregistrarea refuzurilor de a semna /contrasemna /aviza actele administrative, precum obiecțiile cu privire la legalitate, efectuate în scris.
Registrul pentru consemnarea propunerilor, sugestiilor sau opiniilor cu privire la proiectele hotărârilor autorității deliberative și dispozițiilor autorității executive în cazul actelor cu caracter normativ.
Informare în prealabil, din oficiu, asupra problemelor de interes public care urmează să fie dezbătute de autoritățile administrației publice locale.
Informare în prealabil, din oficiu, asupra proiectelor de acte administrative, cu caracter normativ.
Minute
Procese Verbale ale ședințelor Consiliului Local Racșa
Alte documente neprevăzute anterior și care, potrivit legii, fac obiectul aducerii la cunoștință publică
Integritate instituțională
CODUL DE ETICĂ ȘI CONDUITĂ AL FUNCȚIONARILOR PUBLICI ȘI PERSONALULUI CONTRACTUAL DIN CADRUL PRIMĂRIEI COMUNEI RACȘA
Lista cuprinzând cadourile primite, potrivit Legii nr. 251/2004
Mecanismul de raportare a încălcărilor legii
Declarația privind asumarea unei agende de integritate organizațională
Planul de integritate al instituției
Raport narativ
Situația incidentelor de integritate
Studii/Cercetări/Ghiduri/Materiale informative
Petiții
Galerie
Tururi virtuale
Tur virtual Biserica Adormirea Maicii Domnului
Tur virtual Sediul Primăriei
Tur virtual Școala
Tur virtual Grădinița
Tur virtual sala de sport
Contact
Prima pagină
Despre instituție
Organizare
Organizare
Comentariile sunt închise.
Monitorul Oficial Local